第一章总则
第一条为规范18luck快乐彩(以下简称“河北艺校”)信息系统变更管理流程,控制变更产生的影响,降低变更带来的风险,制定本制度。
第二章适用范围
第二条本制度适用于18luck快乐彩各部门,用于规范信息系统的各类变更管理。
第三章变更定义
第三条变更是指对系统或平台需求的增补或修改,所做增补或修改可能会影响生产环境的稳定性。变更对象包括但不限于硬件、系统软件(OS)、应用软件、网络、环境(冷却、供热等等)。变更又分为计划型变更和应急变更。
第四条变更包含但不限于下列事项
1、新的版本或修订。
2、网络设备软件补丁更新和配置变更。
3、增减软件或补丁。
4、操作系统升级。
5、硬件设备的增加和移出。
第四章人员和职责
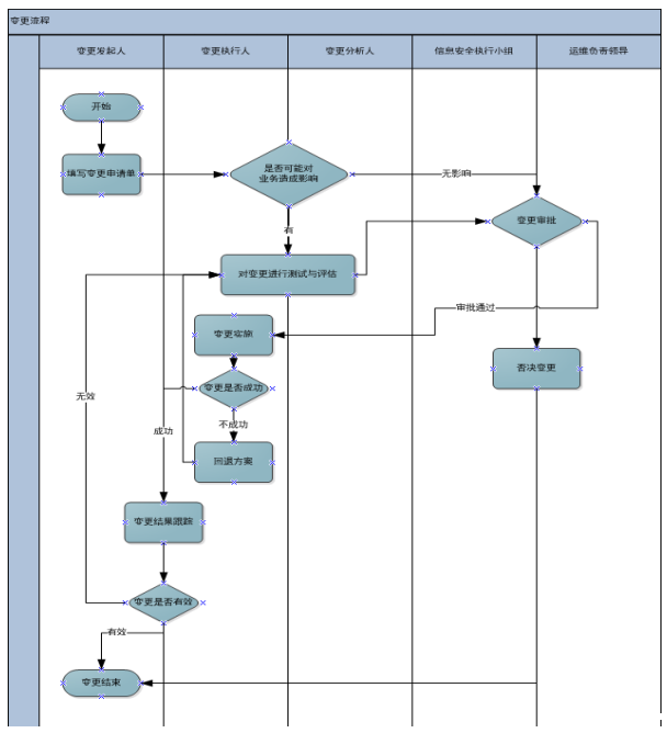
第五条变更发起人
发起变更,完整填写变更申请单中的需求内容,在变更处理过程中提供必要信息,并配合对变更的结果进行验证。
第六条变更执行者
变更的执行者负责对变更的实施,通常由运维部门的各相关管理员或供应商、第三方人员等担当。接收变更申请单,并报运维管理小组审批。
第七条变更分析员
分析变更申请单,主要对变更的可行性、风险等进行评估。由运维部门各相关管理员、第三方合作伙伴等对变更的技术部分进行分析。
第八条变更评审委员会
负责对重大变更进行审批,由信息安全管理小组担当。当审批通过时由变更实施人对变更进行实施。
第五章变更管理内容
第一条变更分级与授权:



第一条变更管理流程说明
1、三级和四级变更可简化变更审批过程,但必须有变更记录。
2、一级和二级变更,在变更方案获得审批后,须向影响范围内的外部客户和内部用户发布变更通知。
3、针对周期性的同一变更工作(三级和四级),须形成统一、标准的变更方案。在变更过程中可简化对此类变更工作的审批工作。
第二条变更方案须包括以下内容:
1、变更需求描述。
2、确定变更进度安排(如:实施变更的日期)。
3、实施前对变更进行测试的方法。
4、实施变更的详细步骤。
5、对实施变更的成功与否的判断依据。
6、变更失败后的详细回退措施与步骤。
7、变更成本及利益。
8、变更风险及带来的影响。
第三条变更审批依据
1、实施变更给业务带来的风险。
2、不实施变更给业务带来的风险。
3、实施变更对业务产生的影响(时间、资源、质量方面)。
第六章相关文件
第四条与本制度相关的其他文件及表单包括:
1、《变更记录表》
2、《变更申请单》
第七章附则
第五条本制度自发布之日起执行。
第六条本制度的解释和修改权属于信息安全领导小组。
第七条信息安全领导小组每年统一检查和评估本制度,并做出适当更新。在业务环境和安全需求发生重大变化时,也将对本制度进行检查和更新。